
机械科学研究总院(以下简称“机械总院”)是国务院国资委直接监管的中央大型科技企业集团,始建于1956年。60多年来,机械总院一直致力于我国装备制造业制造技术(基础共性技术)的研究开发与推广服务,经过几代人的不断创新和努力开拓,尤其是近年来的集团建设,集聚了我国装备制造业制造技术(基础共性技术)研究开发最大的团队,多专业最综合的技术力量,形成了强大的技术优势和市场竞争力。集团目前拥有正式员工8000余名,其中科研人员占比70%以上,是我国装备制造业制造技术研究体系最完整、规模最大的开发研究团队,累计取得各类科研成果7000余项,广泛应用于国民经济和国防安全各重要领域,有力支撑了我国工业建设和现代制造业发展,是我国创新体系重要的组成部分。
作为研究生培养的重要平台,机械总院拥有1个国家创新中心、4个全国重点实验室、4个国家工程研究中心、23个行业和省部级创新平台,拥有3个国际合作基地、承担4个国际标委会、29个国家标委会与100余个专业/行业学会协会秘书处,承办科技期刊21种。
机械总院拥有优秀研究生导师队伍,其中中国工程院院士1位、国家有突出贡献的中青年科学技术专家14位、享受政府特殊津贴专家314位、“百千万人才工程”国家级人选9位、国家杰出青年科学基金获得者2位、何梁何利基金奖1位、全国创新争先奖获得者2位、国家科技创新领军人才3位、青年拔尖人才1位、杰出工程师奖获得者7位、国家级创新团队2支。
机械总院是全国首批学位授予单位和博士后工作站资格单位,从1978年开始招收培养硕士研究生,1981年11月经国务院学位委员会批准,成为首批硕士、博士学位授予单位。机械总院师资力量雄厚,目前共有研究生导师277人,其中硕士生导师207人、博士生导师70人。
此外,机械总院还与北京理工大学、湖南大学、吉林大学、北京科技大学等重点高校开展了联合培养博士研究生项目。
热忱欢迎广大有志青年报考机械总院!
PART 1
招生人数、专业及培养单位
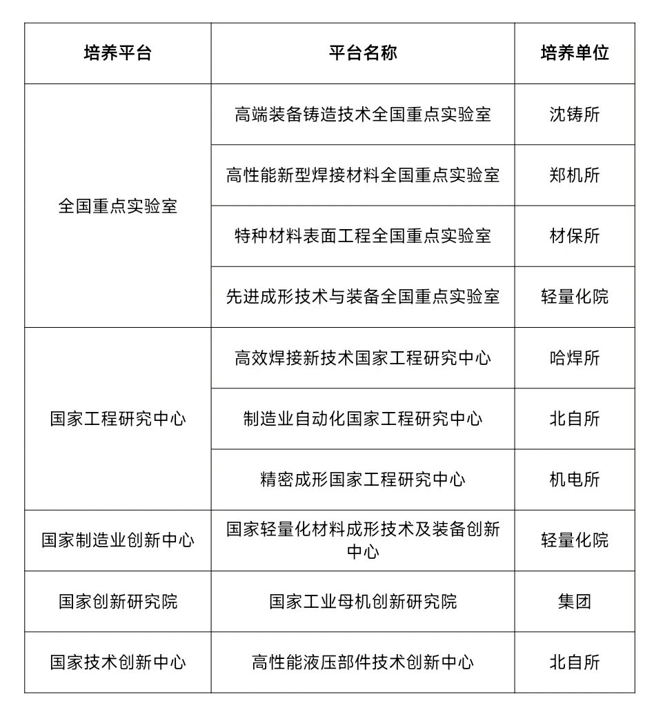
2026年机械总院计划招收博士生47名,其中:国家计划内独立培养28人,专业为机械设计及理论,招生专业目录(见附件1),部分国家级博士研究生培养平台如下表:

同时,机械总院每年与高校联合培养博士研究生19人(联合培养单位为北京理工大学、湖南大学、吉林大学、北京科技大学),联合培养博士研究生专业为机械工程和材料科学与工程等。2026年各类博士研究生实际招生人数、专业等以教育部当年下达的招生指标为准。
PART 2
招收方式
2026年机械科学研究总院博士研究生招生实行“申请-考核制”选拔方式,“申请-考核制” 要求由满足报考条件的申请人提交攻读博士学位申请材料,选拔方式的考核形式为资格审核加综合考核后择优录取。
PART 3
申请条件
考生报名前应仔细核对本人是否符合报考条件,凡不符合报考条件者将不予准考。具体要求如下:
1.中华人民共和国公民,必须拥护中国共产党的领导,具有正确的政治方向,热爱祖国,愿意为中国特色社会主义现代化建设服务,品德良好,遵纪守法;
2.身体健康状况符合国家规定的体检要求;
3.对科学技术研究兴趣浓厚,科研创新意识、创新能力强;
4.英语水平较高;
5.考生的学位符合下述条件之一、毕业专业为报考专业的相同或相近专业:
(1)已获得硕士或博士学位;
(2)应届硕士毕业生,须在博士报到前取得硕士学位;
(3)在境外获得学位的考生,须凭教育部留学服务中心的认证书;
6.考生的学业水平符合下述条件之一为资格审核加分项:
(1)本科或硕士阶段来自国内外重点院校或所学专业为国家级重点学科;
(2)科研能力强,在相关领域有特殊学术专长及突出学术成果,至少以第一作者身份(或导师为第一作者,学生为第二作者)发表SCI/EI收录论文、获得过发明专利或获得省部级及以上科技成果奖等;
7.定向就业的应届硕士毕业生、现正在履行合同约定的在职人员考生,需征得就业单位的同意全脱产攻读博士学位,须签订定向培养协议。
PART 4
申请材料
1.网上报名系统生成的报名登记表,电子版文件格式为word;
2.研究计划书(研究计划或方案应含拟致力于研究的科学技术问题、已有基础、基本思路、研究方法以及预期目标等,不少于5000字);
3.两名专家的推荐书(见附件2),由专家本人填写并亲笔签字后密封交给考生,考生连同其他资料一同邮寄,如发现推荐内容雷同,取消考生考试资格,专家推荐信仅提供纸质版;
4.报考攻读博士学位研究生思想政治情况表,电子版文件格式为pdf(见附件3);
5.本科毕业证、学位证和硕士研究生毕业证、学位证复印件(应届硕士生提交学生证复印件,须复印封面、个人信息页和注册章页),电子版文件格式为pdf,大小不超过1MB;
6.本科及硕士课程学习成绩单原件(应届生须提交学校教务部门提供并加盖公章的硕士课程成绩单原件;往届生须提交由档案所在工作单位人事部门提供并加盖档案所在工作单位人事部门公章的硕士课程成绩单复印件,若无工作单位,须由档案存放管理部门提供档案内存放的硕士课程成绩单的复印件,并须加盖档案存放管理部门公章),电子版文件格式为pdf,大小不超过1MB;
7.专利、获奖证书复印件、毕业论文首页及摘要、公开发表论文、承担项目证明以及其他可以证明自己能力的材料;
8.外语水平证明材料复印件;
9.身份证复印件(正反面复印在同一页),电子版格式为pdf,大小不超过1MB;
10.一寸近期免冠未经修饰的电子照片,文件格式为JPG,大小20K-100K,仅提供电子版;
11.《学术水平、科研成果统计表》(见附件4),仅提供电子版;
12.个人简介(见附件5)
考生应仔细核对本人是否符合申请条件,如实提供上述所列申请材料,须按A4纸大小,按照顺序从上到下整理成册,无须胶装装订。电子版文件打包压缩到一个压缩文件中,文件名为“姓名+博士报名”。
PART 5
注意事项
1.应届生报名登记表中的“考生所在单位人事部门意见”栏由所在学校教务部门出具意见并盖章。非应届生须由考生档案所在单位人事部门负责人签署意见并签字,同时加盖人事部门公章。
2.考生与人事档案所在单位因报考问题引起的纠纷造成不能录取的后果,我院不承担任何责任。
3.如发现考生提交虚假材料、作弊及其它违纪行为,将根据相关规定严肃处理,包括取消录取资格及学籍等,相关后果由考生承担。
4.考生提交材料一律不退,请自留备份。
PART 6
招生程序
1.报名时间及方式
报名时间: 2025年12月17日-2026年2月14日
报名方式:网上报名,报名期间系统24小时开放,报名网址:http://114.246.8.97/zsgl/bswb, 进入报名系统后,仔细阅读网报说明,并按照网站提示完成网上报名。
2.提交寄送
考生下载打印本人《2026年攻读博士学位研究生报名登记表》,与其他申请材料一起,于2026年2月28日前邮寄至:北京市海淀区首体南路2号1226室,机械科学研究总院研究生院,收件人:孙老师,电话:010-88301834/010-80990698,邮政编码:100044。请选择顺丰或EMS邮寄,以邮戳日期为准。
3.报名费用
考生需在2026年2月28日之前缴纳报名费用200元,同时备注“机械总院2026年博士报名费+姓名”。账户名称:中国机械科学研究总院集团有限公司,汇款账号:工行百万庄支行 0200001409089015618。 支付报名费后,无论考生是否参加考试,一律不退返报名费。
4.资格审核
(1)审核组织
成立至少由3名(本学科副高职称(含)或相当专业技术职务及以上)专家组成的材料审核工作小组,材料审核工作小组设组长和秘书各一名,对考生的材料进行审核。
(2)审核内容
①资历审核
对考生报考资格进行考核,包括对报考材料的真实性、完备性、规范性、准确性等方面的审核;
②能力审核
对考生提交的相关学术能力证明资料进行审核,最终给出审核成绩;
资历审核和能力审核均通过者,为通过资格审核,发送综合考核通知。
5.综合考核
研究生招生委员会负责综合考核工作的领导和统筹管理,组织开展综合考核各项工作,并对综合考核结果负责。考核形式包括外语笔试、专业笔试及综合面试。
(1)笔试部分
①外语笔试
针对考生专业英语掌握能力进行考核,时间为60分钟,满分为100分;
②专业知识
考试科目为一门,根据招生目录进行报考,时间为90分钟,满分为100分;
机械科学研究总院2026年博士研究生笔试科目名称及参考书目见附件6。
(2)综合面试(满分100分)
①成立至少由5名(本学科副高职称(含)或相当专业技术职务及以上)专家组成的考核小组对考生进行综合面试,考核小组设组长和秘书各一名;
②综合面试主要包括学术水平考核、外语水平考核、综合素质考核。考察考生综合运用所学知识的能力、对本学科前沿知识及最新研究动态掌握情况、硕士阶段研究情况及硕士学位论文撰写情况,是否具备博士生培养的潜能和综合素质等,时间不少于30分钟,主要包括PPT汇报(10分钟)及提问交流(20分钟)两个环节;
PPT汇报:包括基本情况介绍(含考生自我介绍、学习工作经历、学术成果汇总等)、研究工作汇报(结合本科及硕士阶段的研究内容、参加工作承担或参与的科研项目、已提交的科研计划、硕士论文研究情况等)。
提问交流:主要考核考生专业水平和综合素质是否具备博士生的培养潜质,以及专业英语现场阅读理解能力。
③综合面试过程全程录音录像;
④综合考核具体时间另行通知,实施细则通过我院网站查询。
PART 7
录取
由研究生招生委员会依据最终成绩、报考情况、招生指标、研究方向等情况,审核确定拟录取名单。
PART 8
体检
考生被拟录取后,按照教育部相关体检文件和机械科学研究总院研究生入学体检标准要求,体检表见附件7,自行去当地二甲及以上医院体检。体检报告须在入学报到时提交至机械总院研究生院。
PART 9
联合培养
2026年共计划招收与高校联合培养博士研究生19人,联合培养单位为北京科技大学、北京理工大学、湖南大学、吉林大学),联合培养博士研究生专业为机械工程和材料科学与工程等(实际招生人数、专业等以教育部当年下达的招生计划为准)。
联合培养博士招生报考点设在对应联合培养高校,以高校的博士招生简章相关要求为准,请考生关注各联合培养高校招生网站信息,在联合培养高校报名。机械总院与高校联合培养的博士研究生,实行双导师制,在高校完成基础课程学习后,在第一导师所在单位完成学位论文、科研任务,联合培养的博士生学位授予工作由联合培养的高校负责,毕业证书由机械总院颁发,并且与联合培养的高校分别加盖公章。
PART 10
学习期间的待遇
1.机械总院对录取的博士生实行学费、住宿费全免,同时入学后享受基本补助、助研津贴,以及其它各项奖学金等;
2.机械总院招收的博士研究生学制4年,毕业后择优留院工作,优先解决北京户口。
PART 11
特别提示
1.考生报名前应仔细阅读本章程招生办法,核对本人是否符合报考条件,凡不符合报考条件的考生将不予准考,相应后果由考生本人自行承担。
2.我单位对考生的学位、学历、学籍等信息存有疑问的,有权要求考生在规定时间内提供权威机构出具的认证证明,未按规定提供者,不予准考。
(1)已获得硕士学位人员需在中国学位与研究生教育信息网(http://www.chinadegrees.com.cn/)查询本人硕士学位信息,未查询到硕士学位信息的考生须到中国学位与研究生教育信息网申请书面认证报告以备查验。
(2)应届硕士毕业生需在中国高等教育学生信息网(http://www.chsi.com.cn/)查询硕士研究生学籍信息。未查询到硕士研究生学籍信息的考生须到中国高等教育学生信息网指定的学籍学历权威认证机构认证,并获取书面认证报告以备查验。
(3)境外或港澳台学位学历获得者,须登录教育部网站(网址http://www.moe.gov.cn/)查询认证,并获取书面认证报告正式文件,于报名日期截至之前提交至我院研究生工作部。
3.应届毕业考生如入学报到之时未取得国家承认的相应学位学历证书,取消录取资格。
4.对在报名或考试中有弄虚作假或其他违规行为的考生,不论何时,一经查实,即按有关规定取消其报考、录取、入学资格或学籍,还将视不同情况根据国家有关法律法规的规定予以处理。
PART 12
其他
本简章中如有内容与教育部最新政策相冲突,我院将按照教育部最新政策执行。
PART 13
联系方式
单位代码:82701
联系人:李老师
地址:北京市海淀区首体南路2号机械科学研究总院1226室
联系部门:研究生院
联系电话:010—88301834 010-80990696
邮政编码:100044
E-mail:zhaosh@cam.com.cn
注:博士研究生由机械总院统一招生,入学后分派到导师所在单位进行培养。
附件请扫描下方二维码获取:
![]()
Copyright ©brimet.ac.cn,All Rights Reserved
备案号:京ICP备07007000号-3
地址:北京市海淀区学清路18号 联系方式:010-82415018
技术支持:北京信诺诚